结婚季:婚前来上一场法律小课堂
作者: 访问次数:841 时间:2020/11/08

“十月结婚季”,大家挑选婚期时更加偏爱假期,“十一”长假一对对新人牵手步入婚姻殿堂。楚小法在此温馨提醒大家,关于婚姻登记、婚前检查、无效婚姻......这些常识你都知道吗?看完这篇推文,让你放心去“爱”~
结婚登记是获得合法有效婚姻关系的必经程序。只有符合法定条件的男女经过结婚登记,才能领取结婚证,成为得到法律认可和保护的合法夫妻。2020年9月9日,民政部、全国妇联近日联合印发了《关于加强新时代婚姻家庭辅导教育工作的指导意见》,其中关于颁证仪式有新规:
颁证仪式引入结婚登记流程,引导婚姻当事人宣读结婚誓言、领取结婚证。开展婚前辅导,开发婚前辅导课程,帮助当事人做好进入婚姻状态的准备。弘扬中华优秀传统婚姻家庭文化,组织举办集体婚礼,倡导健康文明、简约适度的婚俗文化。建设相亲相爱的家庭关系,培育向上向善的家庭美德。
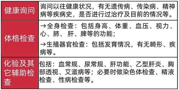
根据我国《民法典·婚姻家庭编》的相关规定,男女双方在婚姻登记机关完成结婚登记,即确立夫妻关系。婚姻家庭的和谐事关民生幸福和社会稳定,在庄重神圣的仪式中宣告婚姻缔结,让男女双方均感悟到组建家庭蕴含的责任和彼此珍重。第一千零四十九条【结婚登记】要求结婚的男女双方应当亲自到婚姻登记机关申请结婚登记。符合本法规定的,予以登记,发给结婚证。完成结婚登记,即确立婚姻关系。未办理结婚登记的,应当补办登记。第四条 内地居民结婚,男女双方应当共同到一方当事人常住户口所在地的婚姻登记机关办理结婚登记。中国公民同外国人在中国内地结婚的,内地居民同香港居民、澳门居民、台湾居民、华侨在中国内地结婚的,男女双方应当共同到内地居民常住户口所在地的婚姻登记机关办理结婚登记。婚前检查,指的是结婚前对男女双方进行常规体格检查和生殖器官检查,以便发现疾病,保证婚后幸福。婚检常见项目:
婚前检查对于防止传染病、遗传性疾病的蔓延,保障婚姻家庭幸福美满,保障后代健康有着积极意义。虽然婚检遵循自愿原则,但男女双方在婚前仍负有重大疾病的告知义务,如未如实告知对方,则对方有权撤销婚姻登记。无效婚姻是因欠缺婚姻的成立条件,不具有法律效力的婚姻。常见情形包括重婚、有禁止结婚的亲属关系、未满法定婚龄、婚姻当事人有违反婚姻法的行为,或在登记时弄虚作假骗取《结婚证》等情况的,双方可向人民法院提出确认婚姻无效。无效婚姻自始没有法律约束力,当事人之间不具有夫妻的权利和义务。因胁迫结婚的,受迫一方可自胁迫行为终止之日起一年内向人民法院提出撤销婚姻。一方患有重大疾病未如实告知另一方,另一方自知道或应当知道撤销事由之日起一年内向人民法院提出撤销婚姻。
《民法典》婚姻家庭编对无效婚姻、可撤销婚姻的规定做出了修改和完善。其中明显的变化在于:一是无效婚姻事由减少,《民法典》将“患有医学上认为不应当结婚的疾病”从无效婚姻的情形中删除,任何病患者均可合意缔结有效婚姻,患病不再视为婚姻无效的法定事由;二是可撤销婚姻事由增加,《民法典》将“一方未如实告知患者有重大疾病”的情形作为可以撤销婚姻的情形,充分保障了配偶的知情权。第一千零五十一条 【婚姻无效的情形】有下列情形之一的,婚姻无效:(一)重婚;
(二)有禁止结婚的亲属关系;
(三)未到法定婚龄。
第一千零五十二条 【胁迫婚姻】因胁迫结婚的,受胁迫的一方可以向人民法院请求撤销婚姻。请求撤销婚姻的,应当自胁迫行为终止之日起一年内提出。
被非法限制人身自由的当事人请求撤销婚姻的,应当自恢复人身自由之日起一年内提出。
第一千零五十三条 【隐瞒疾病的可撤销婚姻】一方患有重大疾病的,应当在结婚登记前如实告知另一方;不如实告知的,另一方可以向人民法院请求撤销婚姻。请求撤销婚姻的,应当自知道或者应当知道撤销事由之日起一年内提出。

